Programlama dünyasına giriş yaparken algoritmakavramını öğrenmek çok önemli. Algoritma,... Daha fazla göster
Ders notlarını görmek için kaydolÜcretsiz!
Tüm belgeleri görebilirsin
Notlarını Yükselt
Milyonlarca öğrenciye katıl
Knowunity AI
Daha fazla
Dersler
Triangle Congruence and Similarity Theorems
Triangle Properties and Classification
Linear Equations and Graphs
Geometric Angle Relationships
Trigonometric Functions and Identities
Equation Solving Techniques
Circle Geometry Fundamentals
Division Operations and Methods
Basic Differentiation Rules
Exponent and Logarithm Properties
Tüm konuları göster
Human Organ Systems
Reproductive Cell Cycles
Biological Sciences Subdisciplines
Cellular Energy Metabolism
Autotrophic Energy Processes
Inheritance Patterns and Principles
Biomolecular Structure and Organization
Cell Cycle and Division Mechanics
Cellular Organization and Development
Biological Structural Organization
Tüm konuları göster
Chemical Sciences and Applications
Atomic Structure and Composition
Molecular Electron Structure Representation
Atomic Electron Behavior
Matter Properties and Water
Mole Concept and Calculations
Gas Laws and Behavior
Periodic Table Organization
Chemical Thermodynamics Fundamentals
Chemical Bond Types and Properties
Tüm konuları göster
European Renaissance and Enlightenment
European Cultural Movements 800-1920
American Revolution Era 1763-1797
American Civil War 1861-1865
Global Imperial Systems
Mongol and Chinese Dynasties
U.S. Presidents and World Leaders
Historical Sources and Documentation
World Wars Era and Impact
World Religious Systems
Tüm konuları göster
Classic and Contemporary Novels
Literary Character Analysis
Rhetorical Theory and Practice
Classic Literary Narratives
Reading Analysis and Interpretation
Narrative Structure and Techniques
English Language Components
Influential English-Language Authors
Basic Sentence Structure
Narrative Voice and Perspective
Tüm konuları göster
618
•
Güncellendi Apr 27, 2026
•
Betüş🤍
@llb3tul.t_
Programlama dünyasına giriş yaparken algoritmakavramını öğrenmek çok önemli. Algoritma,... Daha fazla göster
















Sen aslında her gün algoritma kullanıyorsun bile! Kahvaltı hazırlamak, okula gitmek, hatta oyun oynamak için bile belirli adımları takip ediyorsun. Algoritma, bir problemin çözümü için izlediğimiz adım adım yol haritasıdır.
Algoritma kuralları oldukça basit: Her algoritma "BAŞLA" ile başlar, "BİTİR" ile soner ve her adımda ne yapılacağı açıkça belirtilir. Bu kurallar sayesinde herkes aynı sonuca ulaşabilir.
Algoritma kullanmanın en büyük avantajı problemleri sistematik olarak çözebilmemiz. Hata yaptığımız yeri kolayca bulabilir, farklı çözüm yolları deneyebilir ve zamanımızı verimli kullanabiliriz.
💡 İpucu: Algoritma kelimesi, 9. yüzyılda yaşamış ünlü İslam matematikçisi El-Harezmi'nin isminden gelir. Demek ki algoritma kavramı aslında bizim kültürümüzden çıkmış!

Türk kahvesi yapma algoritması gibi günlük hayattan örnekler algoritma mantığını kavramana yardımcı olur. Her adım net ve uygulanabilir olmalı, hiçbir ayrıntı atlanmamalı.
Matematik problemlerinde de algoritma çok işe yarar. İki sayıyı toplama veya dikdörtgenin çevresini bulma gibi işlemler için belirli adımları takip ederiz. Bu adımlar her zaman aynı sonucu verir.
Karar verme durumları da algoritmalarda önemlidir. Yaş kontrolü yaparak ehliyet alınıp alınamayacağını belirleme gibi durumlar, gerçek hayatta sürekli karşılaştığımız mantıksal işlemlerdir.
💡 İpucu: Kendi günlük rutinlerini algoritma haline getirerek pratik yapabilirsin. Örneğin sabah okula hazırlanma algoritman nasıl olurdu?

Günümüzde programlama dilleri olmadan hiçbir teknolojik cihaz çalışamaz. Telefonundaki uygulamalardan çamaşır makinesine kadar her şey programlama ile kontrol ediliyor.
250'den fazla programlama dili var ve her birinin kendine özgü güçlü yanları bulunuyor. C# robotik teknolojilerinde, Python yapay zekada, Swift ise mobil uygulamalarda kullanılıyor.
Modern teknoloji için programlama dilleri vazgeçilmez. Sosyal medya paylaşımı yapabilmen, oyun oynayabilmen, hatta bu metni okuyabilmen bile programlama sayesinde mümkün oluyor.
💡 İpucu: Günlük kullandığın her dijital araç aslında birçok programlama dilinin bir araya gelmesiyle çalışıyor. Bu da programlamayı öğrenmenin ne kadar değerli olduğunu gösteriyor!

Ada Lovelace 1843'te ilk bilgisayar algoritmasını yazdı. O dönemde kimse bunun ne kadar devrim niteliğinde olduğunu anlayamamıştı bile!
1957'de FORTRAN ile başlayan üst düzey dil dönemi, programlamayı sadece uzmanların işi olmaktan çıkardı. BASIC dili ise Microsoft'un temellerini attı - Bill Gates'in ilk işi buydu.
Günümüzde Python ve Java gibi diller milyonlarca geliştirici tarafından kullanılıyor. Google, Netflix, Instagram gibi platformlar bu dillerle çalışıyor. Swift ise Apple'ın mobil dünyasındaki gücünü gösteriyor.
💡 İpucu: Her programlama dili belirli ihtiyaçları karşılamak için geliştirilmiş. Hangi alanda çalışmak istediğine karar verirken bu geçmişi bilmen yol gösterici olacak!

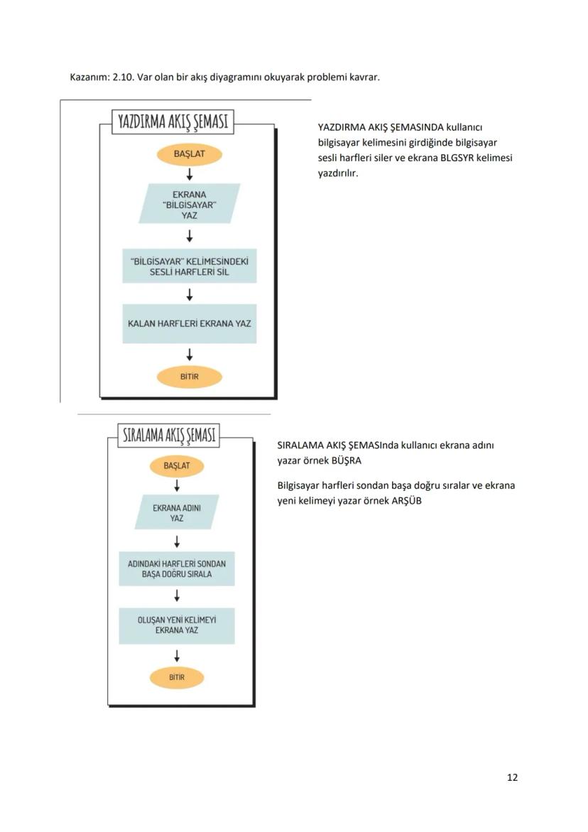
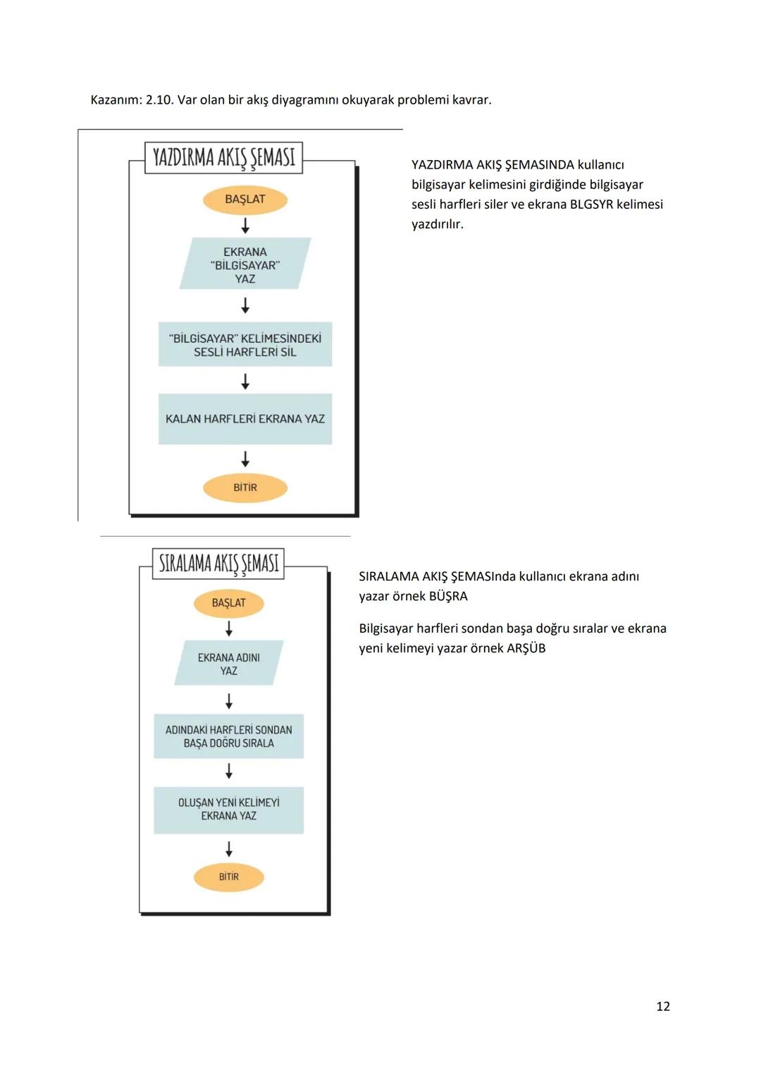
Akış diyagramları, algoritmaları görsel olarak ifade etmenin en etkili yoludur. Yazılı algoritma yerine şekiller ve semboller kullanarak daha anlaşılır hale getiriyoruz.
Her geometrik şeklin kendine özgü anlamı var. Bu standart semboller sayesinde dünyanın her yerindeki programcılar aynı dili konuşabiliyor.
Kek yapma örneğinde gördüğün gibi, aynı problemi hem yazılı algoritma hem de akış şeması ile çözebilirsin. Hangisini kullanacağın tamamen sana ve duruma bağlı.
💡 İpucu: Akış şemalarını çizerken önce algoritmanı yaz, sonra onu şekillere dönüştür. Bu yaklaşım hata yapma riskini azaltır!

Elips her akış şemasının vazgeçilmez başlangıç ve bitiş noktasıdır. Algoritmanızda "başla" yazmasanız bile mutlaka elips koymalısınız.
Dikdörtgen tüm eylem ve işlemleri temsil eder. "Yataktan kalk", "hesapla", "trafik ışığına bak" gibi her türlü aktivite dikdörtgenle gösterilir.
Paralelkenar kullanıcıdan veri alımı için, eşkenar dörtgen ise karar verme durumları için kullanılır. Karar şekillerinden mutlaka iki ok çıkmalı: evet/hayır şeklinde.
💡 İpucu: Dalgalı dörtgen ekran çıktısı için, altıgen ise tekrar eden işlemler için kullanılır. Bu sembolleri ezberlemek zor değil, biraz pratikle otomatik hale gelecek!

İki sayının çıkarma işlemi örneği, akış şeması mantığını kavramak için mükemmel. Önce problemi küçük parçalara ayırıyoruz.
İlk adımda paralelkenar ile kullanıcıdan iki sayı alıyoruz. Bu sayıları "sayi1" ve "sayi2" değişkenlerinde saklıyoruz. Değişken isimlerini mutlaka tırnak içinde yazmalısın.
Dikdörtgen içinde çıkarma işlemini yapıp sonucu yeni değişkende saklıyoruz. Son olarak dalgalı dörtgen ile sonucu ekrana yazdırıyoruz.
💡 İpucu: Akış şeması çizerken her adımı tek tek düşün. "Bilgisayar bu adımda tam olarak ne yapacak?" sorusunu kendine sor. Bu yaklaşım seni başarıya götürecek!








Yapay zeka arkadaşımız öğrencilerin ihtiyaçlarına göre özel olarak tasarlanmıştır. Platformda bulunan milyonlarca içeriğe dayanarak öğrencilere gerçekten anlamlı ve ilgili yanıtlar verebiliyoruz. Ancak mesele sadece cevaplar değil, refakatçi aynı zamanda kişiselleştirilmiş öğrenme planları, sınavlar veya sohbet içerikleri ve öğrencilerin becerilerine ve gelişimlerine dayalı %100 kişiselleştirme ile öğrencilere günlük öğrenme zorluklarında rehberlik ediyor.
Uygulamayı Google Play Store ve Apple App Store'dan indirebilirsiniz.
Knowunity uygulaması ücretsiz! Uygulamamız çok yakında indirmeye hazır olacak, bekle bizi. 💙
App Store
Google Play
Uygulama çok kolay kullanılıyor ve güzel tasarlanmış. Şu ana kadar aradığım her şeyi buldum ve sunumlardan çok şey öğrendim! Kesinlikle ödevlerim için hep kullanacağım!
A.S.
iOS kullanıcısı
Uygulama çok iyi. Çok fazla ders notu ve yardımlaşma var. Örneğin benim problem yaşadığım bir ders Geometriydi ve ANINDA yardım ettiler beraber hem sorularımı çözdük hem konu anlatımı buldum. Herkese tavsiye ederim.
S.L.
Android kullanıcısı
BEN ŞOK. Reklamını sık sık gördüğüm için uygulamayı denedim ve gerçekten hayran kaldım. Bu uygulama okul için tam ihtiyacım olan şey. Anında ödev yardımı, konu anlatımı, örnek sınavlar, flaşkartlar hepsi hepsi var, şiddetle tavsiye ederim ✅
A.
iOS kullanıcısı
Knowunity'yi keşfedinceye kadar ödevlerimi zamanında tamamlamakta zorlanıyordum, Knowunity sadece kendi ders notlarımı yüklemeyi kolaylaştırmakla kalmıyor, aynı zamanda çalışmamı daha hızlı ve verimli hale getiren harika özetler de sunuyor.
Thomas R
iOS kullanıcısı
Ödevlerim için önemli bilgilerin tümünü bulmak her zaman bir zorluktu - Knowunity'yi kullanmaya başladığımdan beri, ders notlarımı kolayca yükleyebilir ve başkalarının özetlerinden faydalanabilirim, bu da organizasyon konusunda bana çok yardımcı oluyor.
Lisa M
Android kullanıcısı
Ders çalışırken genellikle yeterince genel bakışa sahip olmadığımı hissederdim, ama Knowunity'yi kullanmaya başladığımdan beri bu artık sorun değil - ders notlarımı yüklüyorum ve platformda her zaman yardımcı özetler buluyorum, bu da öğrenmemi çok daha kolaylaştırıyor.
David K
iOS kullanıcısı
Uygulama acayip iyi! Konuyu yazıyorum hemen yanıt alıyorum. Bi şeyi anlamak için 10 tane youtube videosu izlemem gerekmiyor. Kesssinlikle tavsiye ederim!
Sudenaz Ocak
Android kullanıcısı
Matematikte baya kötüydüm ama bu uygulama sayesinde şimdi daha iyiyim. Uygulamayı yapanlara için çok teşekkürler!
G.B.
Android kullanıcısı
Sunumlarım için tüm bilgileri toplamak gerçekten zordu. Ama Knowunity'yi kullanmaya başladığımdan beri, notlarımı yüklüyorum ve başkalarından harika özetler buluyorum - bu da çalışmamı çok daha verimli hale getiriyor!
Julia S
Android kullanıcısı
Tüm çalışma materyalleriyle sürekli stres altındaydım, ama Knowunity'yi kullanmaya başladığımdan beri, notlarımı yüklüyor ve başkalarının harika özetlerine bakıyorum - her şeyi daha iyi yönetmemi sağlıyor ve çok daha az stresli.
Marco B
iOS kullanıcısı
QUİZLER VE FLASHCARDLAR ÇOK FAYDALI VE Knowunity AI'I ÇOK SEVİYORUM. AYRICA TAM OLARAK CHATGPT GİBİ AMA DAHA AKILLI!! RİMEL SORUNLARIMDA DA YARDIM ETTİ!! GERÇEK DERSLERİMDE DE TABII Kİ! DUHHH 😍😁😲🤑💗✨🎀😮
Sarah L
Android kullanıcısı
Eskiden okul materyallerini Google'da aramakla saatler harcardım, ama şimdi sadece notlarımı Knowunity'ye yüklüyorum ve başkalarının faydalı özetlerine bakıyorum - sınavlara hazırlanırken kendimi çok daha güvende hissediyorum.
Paul T
iOS kullanıcısı
Uygulama çok kolay kullanılıyor ve güzel tasarlanmış. Şu ana kadar aradığım her şeyi buldum ve sunumlardan çok şey öğrendim! Kesinlikle ödevlerim için hep kullanacağım!
A.S.
iOS kullanıcısı
Uygulama çok iyi. Çok fazla ders notu ve yardımlaşma var. Örneğin benim problem yaşadığım bir ders Geometriydi ve ANINDA yardım ettiler beraber hem sorularımı çözdük hem konu anlatımı buldum. Herkese tavsiye ederim.
S.L.
Android kullanıcısı
BEN ŞOK. Reklamını sık sık gördüğüm için uygulamayı denedim ve gerçekten hayran kaldım. Bu uygulama okul için tam ihtiyacım olan şey. Anında ödev yardımı, konu anlatımı, örnek sınavlar, flaşkartlar hepsi hepsi var, şiddetle tavsiye ederim ✅
A.
iOS kullanıcısı
Knowunity'yi keşfedinceye kadar ödevlerimi zamanında tamamlamakta zorlanıyordum, Knowunity sadece kendi ders notlarımı yüklemeyi kolaylaştırmakla kalmıyor, aynı zamanda çalışmamı daha hızlı ve verimli hale getiren harika özetler de sunuyor.
Thomas R
iOS kullanıcısı
Ödevlerim için önemli bilgilerin tümünü bulmak her zaman bir zorluktu - Knowunity'yi kullanmaya başladığımdan beri, ders notlarımı kolayca yükleyebilir ve başkalarının özetlerinden faydalanabilirim, bu da organizasyon konusunda bana çok yardımcı oluyor.
Lisa M
Android kullanıcısı
Ders çalışırken genellikle yeterince genel bakışa sahip olmadığımı hissederdim, ama Knowunity'yi kullanmaya başladığımdan beri bu artık sorun değil - ders notlarımı yüklüyorum ve platformda her zaman yardımcı özetler buluyorum, bu da öğrenmemi çok daha kolaylaştırıyor.
David K
iOS kullanıcısı
Uygulama acayip iyi! Konuyu yazıyorum hemen yanıt alıyorum. Bi şeyi anlamak için 10 tane youtube videosu izlemem gerekmiyor. Kesssinlikle tavsiye ederim!
Sudenaz Ocak
Android kullanıcısı
Matematikte baya kötüydüm ama bu uygulama sayesinde şimdi daha iyiyim. Uygulamayı yapanlara için çok teşekkürler!
G.B.
Android kullanıcısı
Sunumlarım için tüm bilgileri toplamak gerçekten zordu. Ama Knowunity'yi kullanmaya başladığımdan beri, notlarımı yüklüyorum ve başkalarından harika özetler buluyorum - bu da çalışmamı çok daha verimli hale getiriyor!
Julia S
Android kullanıcısı
Tüm çalışma materyalleriyle sürekli stres altındaydım, ama Knowunity'yi kullanmaya başladığımdan beri, notlarımı yüklüyor ve başkalarının harika özetlerine bakıyorum - her şeyi daha iyi yönetmemi sağlıyor ve çok daha az stresli.
Marco B
iOS kullanıcısı
QUİZLER VE FLASHCARDLAR ÇOK FAYDALI VE Knowunity AI'I ÇOK SEVİYORUM. AYRICA TAM OLARAK CHATGPT GİBİ AMA DAHA AKILLI!! RİMEL SORUNLARIMDA DA YARDIM ETTİ!! GERÇEK DERSLERİMDE DE TABII Kİ! DUHHH 😍😁😲🤑💗✨🎀😮
Sarah L
Android kullanıcısı
Eskiden okul materyallerini Google'da aramakla saatler harcardım, ama şimdi sadece notlarımı Knowunity'ye yüklüyorum ve başkalarının faydalı özetlerine bakıyorum - sınavlara hazırlanırken kendimi çok daha güvende hissediyorum.
Paul T
iOS kullanıcısı
Betüş🤍
@llb3tul.t_
Programlama dünyasına giriş yaparken algoritma kavramını öğrenmek çok önemli. Algoritma, aslında hayatımızın her yerinde var olan problem çözme yöntemlerini sistematik hale getirme sanatıdır.

Tüm belgeleri görebilirsin
Notlarını Yükselt
Milyonlarca öğrenciye katıl
Sen aslında her gün algoritma kullanıyorsun bile! Kahvaltı hazırlamak, okula gitmek, hatta oyun oynamak için bile belirli adımları takip ediyorsun. Algoritma, bir problemin çözümü için izlediğimiz adım adım yol haritasıdır.
Algoritma kuralları oldukça basit: Her algoritma "BAŞLA" ile başlar, "BİTİR" ile soner ve her adımda ne yapılacağı açıkça belirtilir. Bu kurallar sayesinde herkes aynı sonuca ulaşabilir.
Algoritma kullanmanın en büyük avantajı problemleri sistematik olarak çözebilmemiz. Hata yaptığımız yeri kolayca bulabilir, farklı çözüm yolları deneyebilir ve zamanımızı verimli kullanabiliriz.
💡 İpucu: Algoritma kelimesi, 9. yüzyılda yaşamış ünlü İslam matematikçisi El-Harezmi'nin isminden gelir. Demek ki algoritma kavramı aslında bizim kültürümüzden çıkmış!

Tüm belgeleri görebilirsin
Notlarını Yükselt
Milyonlarca öğrenciye katıl
Türk kahvesi yapma algoritması gibi günlük hayattan örnekler algoritma mantığını kavramana yardımcı olur. Her adım net ve uygulanabilir olmalı, hiçbir ayrıntı atlanmamalı.
Matematik problemlerinde de algoritma çok işe yarar. İki sayıyı toplama veya dikdörtgenin çevresini bulma gibi işlemler için belirli adımları takip ederiz. Bu adımlar her zaman aynı sonucu verir.
Karar verme durumları da algoritmalarda önemlidir. Yaş kontrolü yaparak ehliyet alınıp alınamayacağını belirleme gibi durumlar, gerçek hayatta sürekli karşılaştığımız mantıksal işlemlerdir.
💡 İpucu: Kendi günlük rutinlerini algoritma haline getirerek pratik yapabilirsin. Örneğin sabah okula hazırlanma algoritman nasıl olurdu?

Tüm belgeleri görebilirsin
Notlarını Yükselt
Milyonlarca öğrenciye katıl
Günümüzde programlama dilleri olmadan hiçbir teknolojik cihaz çalışamaz. Telefonundaki uygulamalardan çamaşır makinesine kadar her şey programlama ile kontrol ediliyor.
250'den fazla programlama dili var ve her birinin kendine özgü güçlü yanları bulunuyor. C# robotik teknolojilerinde, Python yapay zekada, Swift ise mobil uygulamalarda kullanılıyor.
Modern teknoloji için programlama dilleri vazgeçilmez. Sosyal medya paylaşımı yapabilmen, oyun oynayabilmen, hatta bu metni okuyabilmen bile programlama sayesinde mümkün oluyor.
💡 İpucu: Günlük kullandığın her dijital araç aslında birçok programlama dilinin bir araya gelmesiyle çalışıyor. Bu da programlamayı öğrenmenin ne kadar değerli olduğunu gösteriyor!

Tüm belgeleri görebilirsin
Notlarını Yükselt
Milyonlarca öğrenciye katıl
Ada Lovelace 1843'te ilk bilgisayar algoritmasını yazdı. O dönemde kimse bunun ne kadar devrim niteliğinde olduğunu anlayamamıştı bile!
1957'de FORTRAN ile başlayan üst düzey dil dönemi, programlamayı sadece uzmanların işi olmaktan çıkardı. BASIC dili ise Microsoft'un temellerini attı - Bill Gates'in ilk işi buydu.
Günümüzde Python ve Java gibi diller milyonlarca geliştirici tarafından kullanılıyor. Google, Netflix, Instagram gibi platformlar bu dillerle çalışıyor. Swift ise Apple'ın mobil dünyasındaki gücünü gösteriyor.
💡 İpucu: Her programlama dili belirli ihtiyaçları karşılamak için geliştirilmiş. Hangi alanda çalışmak istediğine karar verirken bu geçmişi bilmen yol gösterici olacak!

Tüm belgeleri görebilirsin
Notlarını Yükselt
Milyonlarca öğrenciye katıl
Akış diyagramları, algoritmaları görsel olarak ifade etmenin en etkili yoludur. Yazılı algoritma yerine şekiller ve semboller kullanarak daha anlaşılır hale getiriyoruz.
Her geometrik şeklin kendine özgü anlamı var. Bu standart semboller sayesinde dünyanın her yerindeki programcılar aynı dili konuşabiliyor.
Kek yapma örneğinde gördüğün gibi, aynı problemi hem yazılı algoritma hem de akış şeması ile çözebilirsin. Hangisini kullanacağın tamamen sana ve duruma bağlı.
💡 İpucu: Akış şemalarını çizerken önce algoritmanı yaz, sonra onu şekillere dönüştür. Bu yaklaşım hata yapma riskini azaltır!

Tüm belgeleri görebilirsin
Notlarını Yükselt
Milyonlarca öğrenciye katıl
Elips her akış şemasının vazgeçilmez başlangıç ve bitiş noktasıdır. Algoritmanızda "başla" yazmasanız bile mutlaka elips koymalısınız.
Dikdörtgen tüm eylem ve işlemleri temsil eder. "Yataktan kalk", "hesapla", "trafik ışığına bak" gibi her türlü aktivite dikdörtgenle gösterilir.
Paralelkenar kullanıcıdan veri alımı için, eşkenar dörtgen ise karar verme durumları için kullanılır. Karar şekillerinden mutlaka iki ok çıkmalı: evet/hayır şeklinde.
💡 İpucu: Dalgalı dörtgen ekran çıktısı için, altıgen ise tekrar eden işlemler için kullanılır. Bu sembolleri ezberlemek zor değil, biraz pratikle otomatik hale gelecek!

Tüm belgeleri görebilirsin
Notlarını Yükselt
Milyonlarca öğrenciye katıl
İki sayının çıkarma işlemi örneği, akış şeması mantığını kavramak için mükemmel. Önce problemi küçük parçalara ayırıyoruz.
İlk adımda paralelkenar ile kullanıcıdan iki sayı alıyoruz. Bu sayıları "sayi1" ve "sayi2" değişkenlerinde saklıyoruz. Değişken isimlerini mutlaka tırnak içinde yazmalısın.
Dikdörtgen içinde çıkarma işlemini yapıp sonucu yeni değişkende saklıyoruz. Son olarak dalgalı dörtgen ile sonucu ekrana yazdırıyoruz.
💡 İpucu: Akış şeması çizerken her adımı tek tek düşün. "Bilgisayar bu adımda tam olarak ne yapacak?" sorusunu kendine sor. Bu yaklaşım seni başarıya götürecek!

Tüm belgeleri görebilirsin
Notlarını Yükselt
Milyonlarca öğrenciye katıl

Tüm belgeleri görebilirsin
Notlarını Yükselt
Milyonlarca öğrenciye katıl

Tüm belgeleri görebilirsin
Notlarını Yükselt
Milyonlarca öğrenciye katıl

Tüm belgeleri görebilirsin
Notlarını Yükselt
Milyonlarca öğrenciye katıl

Tüm belgeleri görebilirsin
Notlarını Yükselt
Milyonlarca öğrenciye katıl

Tüm belgeleri görebilirsin
Notlarını Yükselt
Milyonlarca öğrenciye katıl

Tüm belgeleri görebilirsin
Notlarını Yükselt
Milyonlarca öğrenciye katıl

Tüm belgeleri görebilirsin
Notlarını Yükselt
Milyonlarca öğrenciye katıl
Yapay zeka arkadaşımız öğrencilerin ihtiyaçlarına göre özel olarak tasarlanmıştır. Platformda bulunan milyonlarca içeriğe dayanarak öğrencilere gerçekten anlamlı ve ilgili yanıtlar verebiliyoruz. Ancak mesele sadece cevaplar değil, refakatçi aynı zamanda kişiselleştirilmiş öğrenme planları, sınavlar veya sohbet içerikleri ve öğrencilerin becerilerine ve gelişimlerine dayalı %100 kişiselleştirme ile öğrencilere günlük öğrenme zorluklarında rehberlik ediyor.
Uygulamayı Google Play Store ve Apple App Store'dan indirebilirsiniz.
Knowunity uygulaması ücretsiz! Uygulamamız çok yakında indirmeye hazır olacak, bekle bizi. 💙
10
Akıllı Araçlar YENİ
Bu notu şunlara dönüştür: ✓ 50+ Alıştırma Sorusu ✓ Etkileşimli Flash Kartları ✓ Tam Deneme Sınavı ✓ Kompozisyon Taslakları
App Store
Google Play
Uygulama çok kolay kullanılıyor ve güzel tasarlanmış. Şu ana kadar aradığım her şeyi buldum ve sunumlardan çok şey öğrendim! Kesinlikle ödevlerim için hep kullanacağım!
A.S.
iOS kullanıcısı
Uygulama çok iyi. Çok fazla ders notu ve yardımlaşma var. Örneğin benim problem yaşadığım bir ders Geometriydi ve ANINDA yardım ettiler beraber hem sorularımı çözdük hem konu anlatımı buldum. Herkese tavsiye ederim.
S.L.
Android kullanıcısı
BEN ŞOK. Reklamını sık sık gördüğüm için uygulamayı denedim ve gerçekten hayran kaldım. Bu uygulama okul için tam ihtiyacım olan şey. Anında ödev yardımı, konu anlatımı, örnek sınavlar, flaşkartlar hepsi hepsi var, şiddetle tavsiye ederim ✅
A.
iOS kullanıcısı
Knowunity'yi keşfedinceye kadar ödevlerimi zamanında tamamlamakta zorlanıyordum, Knowunity sadece kendi ders notlarımı yüklemeyi kolaylaştırmakla kalmıyor, aynı zamanda çalışmamı daha hızlı ve verimli hale getiren harika özetler de sunuyor.
Thomas R
iOS kullanıcısı
Ödevlerim için önemli bilgilerin tümünü bulmak her zaman bir zorluktu - Knowunity'yi kullanmaya başladığımdan beri, ders notlarımı kolayca yükleyebilir ve başkalarının özetlerinden faydalanabilirim, bu da organizasyon konusunda bana çok yardımcı oluyor.
Lisa M
Android kullanıcısı
Ders çalışırken genellikle yeterince genel bakışa sahip olmadığımı hissederdim, ama Knowunity'yi kullanmaya başladığımdan beri bu artık sorun değil - ders notlarımı yüklüyorum ve platformda her zaman yardımcı özetler buluyorum, bu da öğrenmemi çok daha kolaylaştırıyor.
David K
iOS kullanıcısı
Uygulama acayip iyi! Konuyu yazıyorum hemen yanıt alıyorum. Bi şeyi anlamak için 10 tane youtube videosu izlemem gerekmiyor. Kesssinlikle tavsiye ederim!
Sudenaz Ocak
Android kullanıcısı
Matematikte baya kötüydüm ama bu uygulama sayesinde şimdi daha iyiyim. Uygulamayı yapanlara için çok teşekkürler!
G.B.
Android kullanıcısı
Sunumlarım için tüm bilgileri toplamak gerçekten zordu. Ama Knowunity'yi kullanmaya başladığımdan beri, notlarımı yüklüyorum ve başkalarından harika özetler buluyorum - bu da çalışmamı çok daha verimli hale getiriyor!
Julia S
Android kullanıcısı
Tüm çalışma materyalleriyle sürekli stres altındaydım, ama Knowunity'yi kullanmaya başladığımdan beri, notlarımı yüklüyor ve başkalarının harika özetlerine bakıyorum - her şeyi daha iyi yönetmemi sağlıyor ve çok daha az stresli.
Marco B
iOS kullanıcısı
QUİZLER VE FLASHCARDLAR ÇOK FAYDALI VE Knowunity AI'I ÇOK SEVİYORUM. AYRICA TAM OLARAK CHATGPT GİBİ AMA DAHA AKILLI!! RİMEL SORUNLARIMDA DA YARDIM ETTİ!! GERÇEK DERSLERİMDE DE TABII Kİ! DUHHH 😍😁😲🤑💗✨🎀😮
Sarah L
Android kullanıcısı
Eskiden okul materyallerini Google'da aramakla saatler harcardım, ama şimdi sadece notlarımı Knowunity'ye yüklüyorum ve başkalarının faydalı özetlerine bakıyorum - sınavlara hazırlanırken kendimi çok daha güvende hissediyorum.
Paul T
iOS kullanıcısı
Uygulama çok kolay kullanılıyor ve güzel tasarlanmış. Şu ana kadar aradığım her şeyi buldum ve sunumlardan çok şey öğrendim! Kesinlikle ödevlerim için hep kullanacağım!
A.S.
iOS kullanıcısı
Uygulama çok iyi. Çok fazla ders notu ve yardımlaşma var. Örneğin benim problem yaşadığım bir ders Geometriydi ve ANINDA yardım ettiler beraber hem sorularımı çözdük hem konu anlatımı buldum. Herkese tavsiye ederim.
S.L.
Android kullanıcısı
BEN ŞOK. Reklamını sık sık gördüğüm için uygulamayı denedim ve gerçekten hayran kaldım. Bu uygulama okul için tam ihtiyacım olan şey. Anında ödev yardımı, konu anlatımı, örnek sınavlar, flaşkartlar hepsi hepsi var, şiddetle tavsiye ederim ✅
A.
iOS kullanıcısı
Knowunity'yi keşfedinceye kadar ödevlerimi zamanında tamamlamakta zorlanıyordum, Knowunity sadece kendi ders notlarımı yüklemeyi kolaylaştırmakla kalmıyor, aynı zamanda çalışmamı daha hızlı ve verimli hale getiren harika özetler de sunuyor.
Thomas R
iOS kullanıcısı
Ödevlerim için önemli bilgilerin tümünü bulmak her zaman bir zorluktu - Knowunity'yi kullanmaya başladığımdan beri, ders notlarımı kolayca yükleyebilir ve başkalarının özetlerinden faydalanabilirim, bu da organizasyon konusunda bana çok yardımcı oluyor.
Lisa M
Android kullanıcısı
Ders çalışırken genellikle yeterince genel bakışa sahip olmadığımı hissederdim, ama Knowunity'yi kullanmaya başladığımdan beri bu artık sorun değil - ders notlarımı yüklüyorum ve platformda her zaman yardımcı özetler buluyorum, bu da öğrenmemi çok daha kolaylaştırıyor.
David K
iOS kullanıcısı
Uygulama acayip iyi! Konuyu yazıyorum hemen yanıt alıyorum. Bi şeyi anlamak için 10 tane youtube videosu izlemem gerekmiyor. Kesssinlikle tavsiye ederim!
Sudenaz Ocak
Android kullanıcısı
Matematikte baya kötüydüm ama bu uygulama sayesinde şimdi daha iyiyim. Uygulamayı yapanlara için çok teşekkürler!
G.B.
Android kullanıcısı
Sunumlarım için tüm bilgileri toplamak gerçekten zordu. Ama Knowunity'yi kullanmaya başladığımdan beri, notlarımı yüklüyorum ve başkalarından harika özetler buluyorum - bu da çalışmamı çok daha verimli hale getiriyor!
Julia S
Android kullanıcısı
Tüm çalışma materyalleriyle sürekli stres altındaydım, ama Knowunity'yi kullanmaya başladığımdan beri, notlarımı yüklüyor ve başkalarının harika özetlerine bakıyorum - her şeyi daha iyi yönetmemi sağlıyor ve çok daha az stresli.
Marco B
iOS kullanıcısı
QUİZLER VE FLASHCARDLAR ÇOK FAYDALI VE Knowunity AI'I ÇOK SEVİYORUM. AYRICA TAM OLARAK CHATGPT GİBİ AMA DAHA AKILLI!! RİMEL SORUNLARIMDA DA YARDIM ETTİ!! GERÇEK DERSLERİMDE DE TABII Kİ! DUHHH 😍😁😲🤑💗✨🎀😮
Sarah L
Android kullanıcısı
Eskiden okul materyallerini Google'da aramakla saatler harcardım, ama şimdi sadece notlarımı Knowunity'ye yüklüyorum ve başkalarının faydalı özetlerine bakıyorum - sınavlara hazırlanırken kendimi çok daha güvende hissediyorum.
Paul T
iOS kullanıcısı